发布时间:2024-07-13
浏览次数:14
近日,中国科公司南海海洋研究所邱大俊研究员团队联合304永利集团刘必林教授团队,对海南岛东南海区深水800-1000米采集到一个与幽灵蛸相近的标本进行了系统的研究。通过形态学和基因的比较分析等,明确其与幽灵蛸存在明显差异,确定其是幽灵蛸目新种——拟幽灵蛸(Vampyroteuthis pseudoinfernalisQiu, Liu & Huang, sp. nov.)。相关研究成果已在线发表于分类科学期刊《Zoological Systematics》上。中国科公司南海海洋研究所邱大俊研究员为论文的第一与通讯作者,304永利集团刘必林教授是共同合作者之一。
1903年德国海洋生物学家 Carl Chun最早在深海发现了幽灵蛸(Vampyroteuthis infernalis),随后不同的科学家把其定名为不同的名称。1939年Grace E. Pickford把这10个不同定名的生物中归为一个种类,即幽灵蛸。直到到不久之前,幽灵蛸目只有一个现存物种被大家所认可——幽灵蛸。在分类学上,幽灵蛸属于幽灵蛸目、幽灵蛸科、幽灵蛸属。此物种常生活在热带与亚热带大洋水深600至900米之间,该深度水体中氧气含量很低。
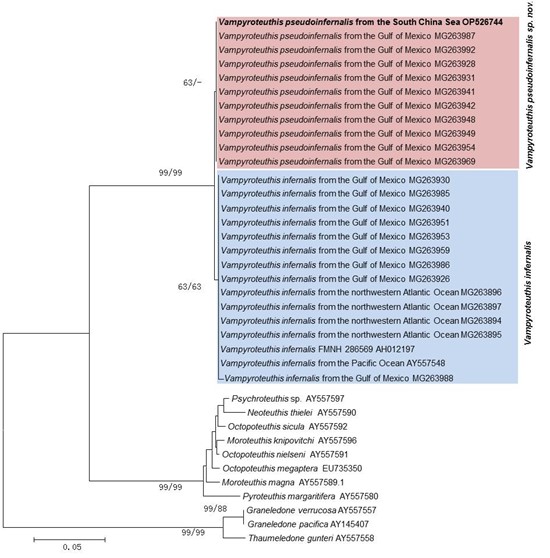
2016年9月,在海南岛东南海区800—1000米水深采集到一个类似幽灵蛸的标本(图1),经过其与幽灵蛸形态比对,发现二者在形态上存在着明显的差异,包括尾部的形态、下角质颚的形状、发光器的位置。同时,线粒体COI基因与核基因28S rDNA系统进化分析中呈现出两个遗传距离较大的分支,且具有较高的支持值(图2,3)。在此基础上,将南海采集的标本形态特征与历史报道的10个同物异名种的形态特征进行了系统的比较分析,确认南海采集到的标本与之前报道的同物异名种有着明显的差异。最终,我们确定采集到的标本为幽灵蛸属一个新物种,成为幽灵蛸目已知的第二个现存物种;并定名为拟幽灵蛸(Vampyroteuthis pseudoinfernalisQiu, Liu & Huang, sp. nov.)。
拟幽灵蛸与幽灵蛸二者形态特征的区别:拟幽灵蛸具有尖尾、下角质颚翼宽长、发光器位于鳍与尾尖的中点,而幽灵蛸无尾、下角质颚翼较短、发光器位于鳍与身体末端的三分之一处(表1)。
该项研究获得国内外广泛关注,被新华社、光明日报、央视财经、泰晤士报、Live Science、IFLscience、新闻周刊(Newsweek)、国家地理(National Geographic)、法国科学邮报(Sciencepost)、今日俄罗斯(RT)、柏林晨邮报(Berliner Morgenpost)、印度时报(The times of India)、新加坡联合早报、雅虎新闻、MSN新闻等500多家国内外媒体报道。
相关论文信息:Dajun Qiu*,BilinLiu,Yupei Guo, W. A.S.W. Lakmini, Yehui Tan, Gang Li, Zhixin Li, Liangmin Huang.Vampyroteuthis pseudoinfernalis sp. nov.: the second extant widespread deep sea squid species of Vampyromorpha (Cephalopoda: Coleoidea).Zoological Systematics 2024. DOI: 10.11865/zs.2024210.
文章链接:https://www.zootax.com.cn/EN/10.11865/zs.2024210

图1. 拟幽灵蛸(Vampyroteuthis pseudoinfernalis sp. nov.)形态图

图2. 基于线粒体 COI 基因序列构建的头足类系统发育树图
(黑体为本研究采集到的序列)

图2 基于核基因LSU rDNA序列构建的头足类系统发育树图
(黑体为本研究采集到的序列)
表1. 幽灵蛸与拟幽灵蛸形态特征与分布比较表
| 幽灵蛸 Vampyroteuthis infernalis s.s. | 拟幽灵蛸 Vampyroteuthis pseudoinfernalis sp. nov. | ||||
尾部形态 | 无尾
© 2007 MBARI
| 尖尾
| ||||
发光器位置 | 一对发光器位于位于鳍与身体末端的三分之一处。
© 2007 MBARI
| 一对发光器位于鳍与尾尖的中点。
| ||||
下角质颚形状 | 下角质颚翼宽短
http://tolweb.org/notes/?note_id=5249
| 下角质颚翼宽长
| ||||
分布 | 墨西哥湾、西北大西洋、南太平洋、北太平洋、印度洋。 | 南海、北太平洋、墨西哥湾、北大西洋、佛得角群岛。
| ||||
参考文献 | Lu & Ickeringill, 2002; Young, 2019; http://tolweb.org/notes/?note_id=5249. | 本研究 |